
本文旨在对已发布各个政策、法律法规进行解读,从而进一步理清国有企业党委研究讨论作为董事会、经理层决策重大问题的前置程序时的权责边界,即党委研究讨论的前置程度与研究深度。
一、国有企业党委的主要职责
根据2019年12月30日中共中央发布的《中国共产党国有企业基层组织工作条例(试行)》第三章中第十一条关于国有企业党委主要职责的界定提到“国有企业党委发挥领导作用,把方向、管大局、保落实,依照规定讨论和决定企业重大事项。”“研究讨论企业重大经营管理事项,支持股东(大)会、董事会、监事会和经理层依法行使职权”。
在《条例》第四章,党的领导和公司治理中第十五条规定“国有企业重大经营管理事项必须经党委(党组)研究讨论后,再由董事会或者经理层作出决定。研究讨论的事项主要包括:
(一)贯彻党中央决策部署和落实国家发展战略的重大举措;
(二)企业发展战略、中长期发展规划,重要改革方案;
(三)企业资产重组、产权转让、资本运作和大额投资中的原则性方向性问题;
(四)企业组织架构设置和调整,重要规章制度的制定和修改;
(五)涉及企业安全生产、维护稳定、职工权益、社会责任等方面的重大事项;
(六)其他应当由党委(党组)研究讨论的重要事项。
上述规定对国有企业党委的研讨事项范围有了相对清晰的界定,但也提到党委要结合实际制定研讨的事项清单,并要厘清与其他治理主体(董事会、监事会、经理层等)的权责。因此,在制定出符合企业实际的事项清单前,世界杯官网还是需要对其他治理主体的权责进行一定的分析,从而明确国有企业党委研究讨论重大经营管理事项的具体范围及决策步骤。
二、董事会、监事会以及经理层的职责权限
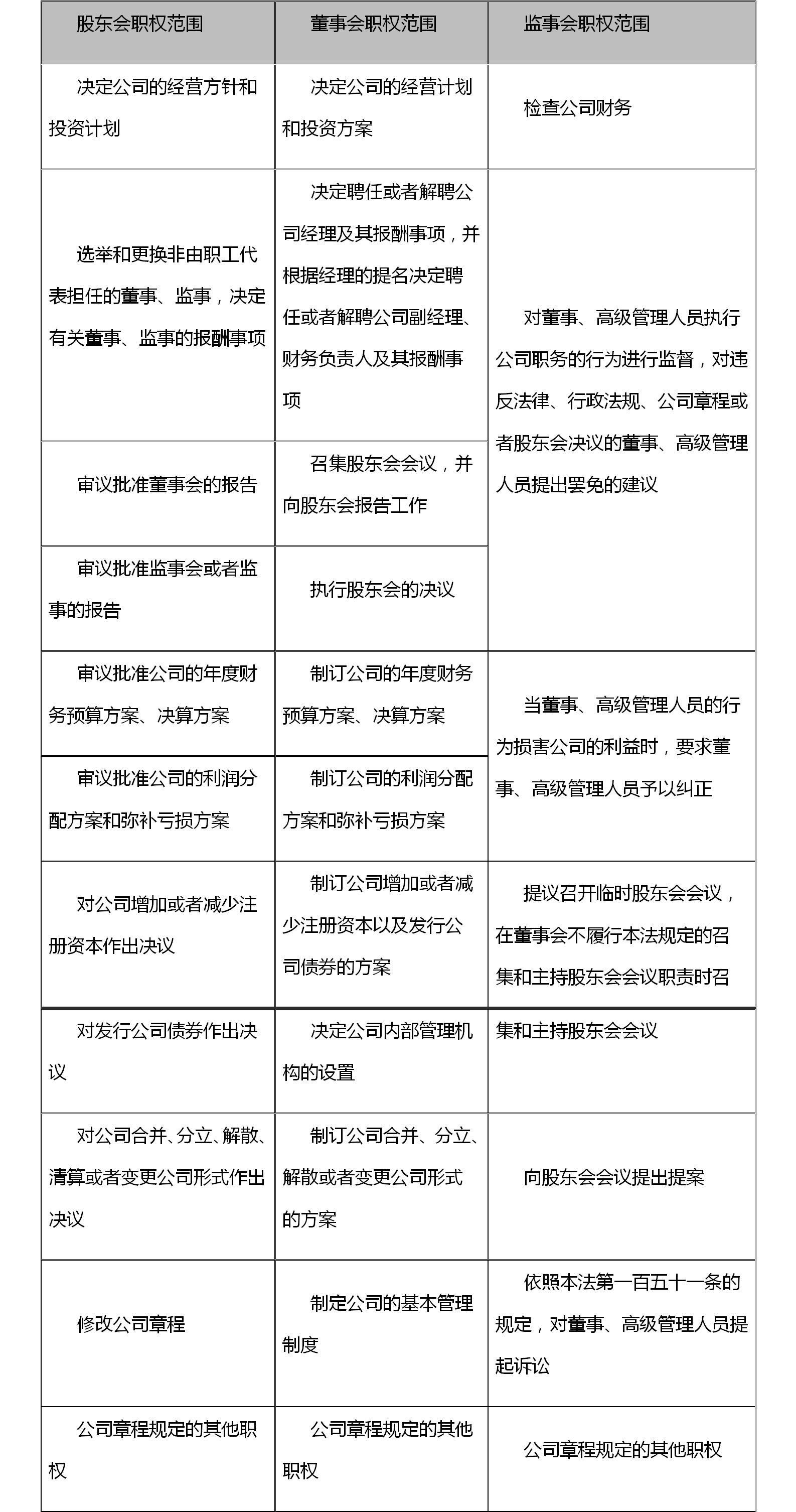
1.股东会、董事会与监事会的职权范围
根据2018年10月26日颁布的《中华人民共和国公司法》中第三十七条、第四十六条、第四十九条以及第五十四条中对股东会、董事会、经理和监事会行使职权范围有如下规定:

在对公司各个治理主体的权责范围进行梳理对比后,可以明确的是董事会和监事会都是由股东会选举产生的,对股东会负责。监事会是为了防止董事会、经理滥用职权,损害公司和股东利益,而设置的专门监督机关,代表股东行使监督职能,并不直接参与公司治理的各项决策过程。
董事会执行股东会的决议。董事会的职权范围体现了董事会与股东会的实质关系。董事会作为公司的经营决策机构,对公司的权力机构--股东大会负责,有权召集股东会,并向股东会报告工作,作为股东会的执行机构、执行股东会的决议。这既是董事会的职权,也是其法定职责。
2.经理层的职权范围
按《公司法》规定,经理对董事会负责,行使下列职权:
1.主持公司的生产经营管理工作,组织实施董事会决议;
2.组织实施公司年度经营计划和投资方案;
3.拟订公司内部管理机构设置方案;
4.拟订公司的基本管理制度;
5.制定公司的具体规章;
6.提请聘任或者解聘公司副经理、财务负责人;
7.决定聘任或者解聘除应由董事会决定聘任或者解聘以外的负责管理人员;
8.董事会授予的其他职权。
同时,《公司法》规定“公司章程对经理职权另有规定的,从其规定。”在西安市工商局提供的《公司章程》范本中,除了上述职权外,还多加了以下三条:
1.拟订需提交董事会决策的投资方案;
2.根据董事会决定,对公司大额款项的调度和财务支出款项进行审批;
3.受董事长委托,代表公司对外洽谈、处理业务、签署合同和协议。
上述范围清晰地表明了经理层是在董事会的授权下,执行董事会的战略决策,实现董事会制定的企业经营目标的治理主体,并通过组建必要的职能部门,聘请管理人员,形成一个以总经理为中心的组织、管理、领导体系,实施对公司的有效管理。总经理的主要职责是负责公司日常业务的经营管理。
3.经理层、董事会与股东会的议事程序
通过权责范围的对比,可以明晰在相关治理主体的职权范围内,一项议案需先经经理层审议后,上报董事会,经董事会审议后上报股东会,最后由股东会形成最终决议,交由董事会及经理层执行实施。
三、企业党委、董事会与经理层的权责界限
1.企业党委与董事会
如上文所提,《基层组织工作条例(试行)》提出,“国有企业重大经营管理事项必须经党委(党组)研究讨论后,再由董事会或者经理层作出决定。”《公司章程》第二十二条也明确“董事会决定公司重大问题,应事先听取公司党委的意见。”
因此,世界杯官网可以认为,公司党委的决策程序应前置于董事会,凡涉及上报董事会研究议题需提前由企业党委进行研究讨论。综上,经理层、企业党委的议事程序都列于董事会之前,而这两者之间的议事顺序则将是下一步探讨的重点。
2.企业党委与经理层
2.1企业党委和经理层的决策范围的对比
在《基层组织工作条例》中列明的党委研讨范围其实均与《公司法》中关于经理的职权界定有一定的重合。为进一步对比企业党委的研讨事项与经理职权,世界杯官网以表格形式作以说明:
通过表格的对比,可以看出党委的研讨范围与经理的职权范围在很多方面都有一定的重复,其中差别在于党委的研讨范围更多涉及到长期性、全局性与原则性,而经理或经理层职权范围更多的是当前性、具体性与执行性。《公司法》对经理职权的界定上,语言表述基本上围绕“拟订”与“执行”开展,它所强调的都是经理作为董事会决策的执行机构所拥有的提案权和执行权,基本没有提到经理的决策权,因此,世界杯官网可以认为经理层并不具备对企业重大事项的决策权。在国有企业中,对于需要董事会研究的议题,党委先行研究讨论是必需程序,而对于那些无需董事会研究的议题,最终决策权一定还是在企业党委而非经理层。
下文中,世界杯官网将对企业的重大问题进行分类列比,对于一项提案究竟是先经过经理层审议还是先经由企业党委审议开展具体分析。
2.2什么是企业的重大问题或重大经营管理事项
《基层组织工作条例(试行)》第四章“党的领导和公司治理”第十三条指出“明确党组织研究讨论是董事会、经理层决策重大问题的前置程序。” 而这里提到的“重大问题”,除了《条例》中列明的六条外,参考中共中央办公厅、国务院办公厅2010年7月15日印发的《关于进一步推进国有企业贯彻落实“三重一大”决策制度的意见》中关于“三重一大” 事项的主要范围,还应包括:
“重大决策事项,主要包括企业贯彻执行党和国家的路线方针政策、法律法规和上级重要决定的重大措施,企业发展战略、破产、改制、兼并重组、资产调整、产权转让、对外投资、利益调配、机构调整等方面的重大决策,企业党的建设和安全稳定的重大决策,以及其他重大决策事项。
重要人事任免事项,是指企业直接管理的领导人员以及其他经营管理人员的职务调整事项。主要包括企业中层以上经营管理人员和下属企业、单位领导班子成员的任免、聘用、解除聘用和后备人选的确定,向控股和参股企业委派股东代表,推荐董事会、监事会成员和经理、财务负责人,以及其他重要人事任免事项。
重大项目安排事项,是指对企业资产规模、资本结构、盈利能力以及生产装备、技术状况等产生重要影响的项目的设立和安排。主要包括年度投资计划,融资、担保项目,期权、期货等金融衍生业务,重要设备和技术引进,采购大宗物资和购买服务,重大工程建设项目,以及其他重大项目安排事项。
大额度资金运作事项,是指超过由企业或者履行国有资产出资人职责的机构所规定的企业领导人员有权调动、使用的资金限额的资金调动和使用。主要包括年度预算内大额度资金调动和使用,超预算的资金调动和使用,对外大额捐赠、赞助,以及其他大额度资金运作事项。”
相较于《基层组织工作条例(试行)》中列明的研讨事项,《“三重一大”决策制度》所列举的事项范围更加详细且具体,且基本囊括了《基层组织工作条例(试行)》的事项范围,因此,在下文中世界杯官网对企业党委的前置程序进行讨论时,将主要围绕《“三重一大”决策制度》所列举的事项范围进行分析研判。
2.3 企业重大决策事项
在《三重一大制度》中所列举的重大决策事项中,“企业贯彻执行党和国家的路线方针政策、法律法规和上级重要决定的重大措施”、“企业党的建设和安全稳定的重大决策”,其实主要体现的是党组织对上级大政方针的落实与执行,是对党的意图贯穿企业改革发展和生产经营全过程的保证,在决定之前并不需要相应的研究和论证程序。因此,在涉及这两方面的决策上,企业党委应前置于经理层研究决定,然后交由经理层按程序办理。
“企业发展战略、破产、改制、兼并重组、资产调整、产权转让、对外投资、利益调配、机构调整等方面的重大决策”。在涉及这一方面的决策事项上,其实主要涵盖了企业经营管理的重大事项,特别是其中涉及战略、资产、产权等问题,在企业党委做出决策之前,更需要由企业经理层经过充分调查研究后所出具科学审慎的专业意见,这些专业且必要的研究论证程序可以帮助企业党委更好的做出决定。而经理层研究讨论的前置,也能更好的突显出企业党委的决定权、把关权和监督权,对于企业党委认为不合适、不恰当、不充分的论证程序或调研结果,完全可以进行提案的否决和叫停。
2.4 重要人事任免
由中国共产党第十八届中央委员会第六次全体会议通过,自2016年11月2日全文发布实行的《关于新形势下党内政治生活的若干准则》中提出,“选人用人必须强化党组织的领导和把关作用”。习近平总书记在十九大报告中指出,党的干部是党和国家事业的中坚力量。要坚持党管干部原则,党管人才原则。
因此,在国有企业的重要人事任免上,企业党委必须全程参与、严格把关。无论是制定干部工作的路线、方针、政策还是对干部的推荐和选拔,党委研讨都应前置于经理层,依据党委决定,由企业组织部门严格标准、健全制度、完善政策、规范程序,确保每个环节的规范操作。
2.5 重大项目安排
重大项目安排,主要还是围绕企业经营管理过程中会产生重大影响的项目的设立和安排。任何一个项目的设立与安排,都离不开前期的计划与调研,包括项目的总体设想、分析、执行方案,这些具体的分析均需要企业内部或外部专业人员提供,这些提出具体建议的文件是编制项目可行性研究报告的基础,也是将企业投资设想变为现实的投资建议的理论依据,它能为企业进行下一步决策提供数据和专业支撑。
因此,在党组织研讨前,是需要企业经理层对项目的分析建议进行充分论证,并提出项目是否可行的建议供党委参考决策。而企业党委在接受经理层的提案后,应充分听取经理层的意见建议,根据前期项目分析结果做出决定,按法定程序提交董事会审议。
2.6 大额度资金运作
首先,“三重一大”制度中所界定的“大额度资金运作”的大额度范围其实是需要企业结合自身的资产规模、生产经营情况制订相应的额度空间,这并非是千篇一律的,而是企业根据自身实际制订的,制订之时就需要对企业的相关资产规模以及财务运作有相应了解;其次,公司中大额款项的调度一般都与业务开展、项目运作息息相关。对于大额款项的使用用途、使用范围以及使用后所期待产生的相关收益和回报则是需要企业内部的分析与建议以供党委参考的。党委决策一定是建立在科学专业的意见之上,这些专业性的意见则需要经理层的分析与论证。
四、结论
企业各治理主体的研讨程序应随研讨事项的变化而有所变化,特别是在企业党委和经理层之间。在某些事项上,诸如上级决定的贯彻、党的建设、选人用人上,企业党委应着重发挥自身的决定权。而针对企业的发展战略、资产产权、机构调整、重大项目安排以及大额资金运作,企业党委则应在充分征询专业意见后,着重发挥自身的把关权与监督权。党委的前置程序,在企业实际操作中应是指党委研究讨论须前置于公司董事会,而针对不同事项,其研讨可视具体范围决定是否前置于经理层,对于经理层所提交的执行方案或建议,党委具有把关决策权。具体流程见下面两图。
无论是《中国共产党国有企业基层组织工作条例(试行)》《关于进一步推进国有企业贯彻落实“三重一大”决策制度的意见》,或是陕西省国资委2020年4月新发布的《省属企业党委会议事规则指引》,其重要遵循都是充分发挥党的领导作用,保证党的路线、方针、政策在企业得到有效贯彻执行,保证企业党委会议事合理化、规范化、制度化,全面提升省属企业治理水平,推进建设中国特色现代国有企业制度。党委议事前置的意义在于建立企业党委参与重大问题决策把关机制。在上文中,世界杯官网按照三重一大的具体范围,对党委涉及的议事范围进行了具体分析,无论是党委先行研讨抑或是经理层先行提交方案,其实在最终执行前的决策把关权还是由企业党委掌握的,并未违反上述制度条例所提出的原则和要求。而厘清不同事项的决策程序,也可以帮助企业更好的把党的领导融入公司治理各环节、内嵌到公司治理结构之中,既能保证企业议事决策程序高效运转,也能确保党组织在企业重大事项上决定权、把关权、监督权的落实。